中文 | English
suncitygroup太阳集团
 
【创新前沿】Nature Chemical Biology报道公司活细胞RNA成像技术突破性进展
发布时间:2024-05-27   访问次数:288   作者:

近日,公司suncitygroup太阳集团、生物反应器工程国家重点实验室、光遗传学与合成生物学交叉学科研究中心杨弋、朱麟勇、陈显军教授组成的研究团队在活细胞RNA成像技术研究中取得突破性进展,在国际著名学术期刊《自然—化员工物学》(Nature Chemical Biology)以长篇论文(article)形式在线发表题为“Imaging the dynamics of messenger RNA with a bright and stable green fluorescent RNA”的研究论文。


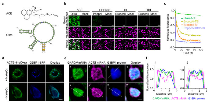
RNA在细胞中具有独特的空间结构、多样的生物学功能以及复杂的时间空间分布和相互作用,与人类多种重大疾病的发生和发展密切相关。发展活细胞RNA成像技术对于探究RNA的生物学、医学功能至关重要。荧光RNA是近年新兴发展的 RNA荧光标记与成像技术,其原理是利用RNA适配体作为标签,特异性结合小分子染料并激活其荧光。相较于其他RNA标记与成像技术,荧光RNA具有操作简单直接、对目标RNA干扰小、信噪比高等优点。杨弋、朱麟勇、陈显军教授组成的交叉学科联合攻关团队此前发展了PepperClivia系列高性能荧光RNA,在国际上首次实现高等生物细胞内不同种类RNA的原位标记与高信噪比成像(Nature Biotechnology, 2019,37, 1287,Cover; Nature Chemical Biology, 2021, 17, 1289; Nature Methods, 2023, 20, 1563)。在众多光谱的荧光RNA中,绿色荧光RNA凭借其广泛的通用性以及可以适配几乎所有的荧光检测设备而受到广泛关注。然而现有的绿色荧光RNA存在细胞亮度低、光稳定性差、背景荧光高等不足,显著限制了它们在活细胞中的应用。因此,具有高亮度和稳定性的绿色荧光RNA仍亟待开发。

针对上述技术挑战,研究团队创新发展了具有高亮度和高稳定性的新型绿色荧光RNA,称为Okra505Okra505Okra RNA适配体和新型荧光团分子ACE构成,Okra可以以纳摩尔级的高亲和力结合ACE,并显著激活其产生明亮的绿色荧光。Okra505具有低Mg2+依赖性、高温度稳定性、高pH耐受性、不含有G-四链体等优点。进一步研究结果表明,Okra505在活细胞成像亮度以及光稳定性方面相较于前人报道的绿色荧光RNA提升了1-2个数量级,可实现细菌和哺乳动物细胞内低丰度mRNA的高亮度和低背景成像。受益于高亮度和高光稳定性的优点,Okra505可以被用于实时监测哺乳动物细胞内应激颗粒(Stress granulesSGs)的形成以及解聚过程,以及探究ATP能量分子对应激颗粒动力学过程的影响。通过与Pepper620联合实用,Okra505还可被用于应激颗粒内不同mRNA分布的结构光照明超分辨成像(SIM),揭示了不同mRNA在颗粒中分布的异质性和不均一性。

 

绿色荧光蛋白是人类从大自然中发现的首个荧光蛋白,它的发现和发展极大地促进了蛋白质功能机制的解析。Okra505是目前报道的最亮、最稳定的绿色荧光RNA,填补了活细胞单色或多色RNA成像中明亮稳定绿色荧光RNA的空缺。Okra505不仅可以对mRNA进行长时间连续成像与示踪,还首次实现了活细胞RNA的绿色单色和双色超分辨成像。综上,Okra505将为RNA复杂生物学功能与调控机制研究提供极具价值的实用工具,也有望为活细胞生物传感、即时诊断甚至实时诊断技术的发展提供新的机遇。

左方婷博士、蒋丽博士和苏倪博士为该论文的共同第一作者,杨弋教授、朱麟勇教授、陈显军教授为共同通讯作者。该研究得到了国家重点研发计划、国家自然科学基金创新群体及原创项目、上海市细胞代谢光遗传学技术前沿科学研究基地、生物反应器工程国家重点实验室基金、上海交通大学医学院附属第六人民医院ALS项目等经费资助

 

原文链接:https://www.nature.com/articles/s41589-024-01629-x