2月2日,公司赵玉政教授、杨弋教授、李婷副研究员以及上海体育大学王茹教授合作在国际权威学术期刊Nature Protocols发表题为:“Comprehensive multiscale analysis of lactate metabolic dynamics in vitro and in vivo using highly responsive biosensors”的研究成果,报道了系列遗传编码乳酸探针FiLa在体内、体外以及不同营养和药理调控条件下乳酸代谢检测中的综合应用。
传统认为乳酸是糖酵解的副产物和能量代谢中的“丑小鸭”。近年来,越来越多的研究表明乳酸在多种生理和病理过程中发挥了关键作用,它不但是重要的能量燃料和生物分子的合成砌块,而且通过直接调控蛋白相互作用和乳酸化修饰,影响细胞信号转导、基因表达调控、肿瘤和免疫代谢等。然而,由于缺乏面向在体和活细胞的乳酸时空分辨监测技术,有关乳酸代谢的一些重要生物学问题仍未能解决。为此,研发团队原创了系列高性能的乳酸荧光蛋白探针FiLa,揭示了乳酸在代谢、自噬、衰老和肿瘤等生理和病理过程中的重要作用,相关工作发表于2023 Cell Metabolism、2023 Nature Metabolism 和2023 Science Advances。
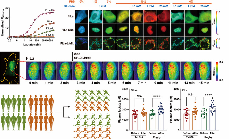
本研究中,研究团队系统性地发展了基于乳酸探针的“跨尺度”监测分析技术体系,涵盖单细胞、亚细胞、在体以及体液水平。该技术体系含有不同亲和力的乳酸探针,可根据应用场景选择合适的FiLa,形成相对完备的工具箱。FiLa家族探针可应用于亚细胞水平能量代谢的实时分析,结合营养、药理、遗传等操纵手段,能够方便快速地获得关于乳酸时空动态变化的丰富信息,其特异性、灵敏度、时空分辨率相比于Seahorse能量分析技术具有“质”的提升。

基于FiLa探针的亚细胞分辨能量代谢分析技术
研究团队进一步建立了基于细胞胶囊系统或重组腺相关病毒技术的活体乳酸动态成像方法,并发展了适用于微量体液样本(如人体血浆、血清或尿液等)的高通量、便捷式的乳酸即时检测技术。总体来说,本研究提供了一个适用于多种场景的“一站式”乳酸代谢检测解决方案,这将为生命现象解析、疾病机制探索、创新药物发现和体液即时诊断等生命医学研究提供创新性的工具,助力护佑人民生命健康。

跨尺度“一站式”乳酸代谢监测工具箱
公司青年教师王傲雪和邹叶君、以及博士研究生刘书宁和张秀泽为本研究的共同第一作者。公司赵玉政教授、杨弋教授、李婷副研究员和上海体育大学王茹教授为本研究的通讯作者。这项工作也得到哈佛大学医学院Joseph Loscalzo院士、暨南大学鞠振宇教授和复旦大学刘铁民教授等的大力支持与帮助。研究工作得到国家重点研发计划、国家自然科学基金、上海市细胞代谢光遗传学技术前沿科学研究基地、中国医学科学院医学与健康科技创新工程、上海市科委等科研项目资助。
原文链接:https://www.nature.com/articles/s41596-023-00948-y