2022年10月28日,公司suncitygroup太阳集团、生物反应器工程国家重点实验室、上海市细胞代谢光遗传学技术前沿科学研究基地赵玉政教授、杨弋教授以及上海市第四人民医院王从容主任合作在国际权威学术期刊Cell Metabolism发表题为“Ultrasensitive sensors reveal the spatiotemporal landscape of lactate metabolism in physiology and disease”的技术长文,报道一种高性能的乳酸监测成像新技术,实现了在活细胞、亚细胞和在体水平对乳酸代谢的原位、实时、定量动态追踪,并在乳酸空间分布、调控网络、药物筛选、临床诊断方面取得了重要突破。


传统认为,乳酸是糖酵解途径产生的代谢废物和能量代谢中的 “丑小鸭”,但这种观念正在逐步发生改变。越来越多的研究表明乳酸是重要的能量燃料、合成砌块和信号分子,是具有多种关键作用的代谢“明星”,在生理和病理过程中发挥重要作用。然而,乳酸代谢呈现剧烈的动态变化和复杂的空间分布,传统的生化方法难以实现活细胞和在体水平的动态追踪。因此,迫切需要建立一种面向活细胞和在体的、高时空分辨的乳酸代谢监测新技术。
遗传编码的荧光探针是解决这一技术难题的神兵利器。聚焦细胞代谢监测国际前沿领域,研究团队已针对细胞内关键辅酶NAD(H)、NADPH以及乳酸等,研发了系列高性能代谢荧光探针以及“高通量”与“全景式”活细胞代谢监测分析方法,系列研究成果发表在Nature Methods(2017)、Nature Metabolism(2021)、Nature Protocols(2018;2016)、Cell Metabolism(2022;2019;2015;2011)、Developmental Cell(2020)、Cell Reports(2022)、Science Advances(2021)、Blood(2020)等国际权威学术期刊,成为该研究领域的重要标杆。此次,研究团队基于理性设计和定向进化等策略,获得高特异、高响应、超灵敏的乳酸荧光探针FiLa,并且在监测分析的分辨率、准确度、便捷性方面具有显著优势,可谓是能量代谢分析技术领域的重磅研究。

高性能乳酸检测技术助力药物筛选和疾病快速诊断
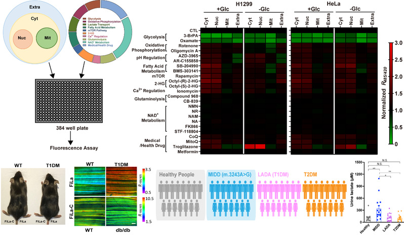
利用FiLa探针,作者首先绘制了亚细胞乳酸代谢图谱。现有的教科书告诉我们乳酸作为糖酵解产物,定位于细胞浆。上世纪90年代末研究者发现线粒体中存在乳酸脱氢酶,由此线粒体内是否存在乳酸这一问题引发了一系列研究和激烈讨论。利用FiLa探针,研究团队率先报道细胞核内乳酸水平与细胞浆水平相近,而线粒体内乳酸水平远高于细胞浆和细胞核。这一发现解决了该领域争议了几十年的重要科学问题,同时首次使人们观察到,人体细胞内乳酸具有更丰富的代谢命运,从而打开了乳酸代谢研究的新窗口。接下来,研究团队基于FiLa探针建立了活细胞水平药物高通量筛选方法,发现乳酸是感知各种代谢活动的关键枢纽。研究团队进一步利用FiLa探针对I型糖尿病和II型糖尿病小鼠开展了活体动物成像研究,并建立了基于FiLa探针的高通量临床样本即时检测技术,分别测定了成人隐匿性自身免疫性糖尿病(I型糖尿病的一类分型)、II型糖尿病、母系遗传性糖尿病伴耳聋(MIDD)患者以及健康人的体液乳酸水平,发现MIDD糖尿病人尿液中乳酸水平升高。由于MIDD患者的发病年龄和临床表现缺乏显著的区分度,经常被误诊为I型或II型糖尿病,发现尿液乳酸显著升高可能作为该疾病的潜在筛查标志物,为临床诊断提供了重要依据。
总的来说,该研究不但发展了具有广泛应用前景的乳酸代谢监测技术,解决了关于乳酸代谢的长期争议,引出一系列前沿研究问题,并且为生命现象解析、疾病机制探索、创新药物发现、疾病快速诊断等生命医学领域提供了创新性的研究工具,助力人民生命健康。
公司博士后李写、王傲雪、邹叶君、李婷,公司博士研究生黄立、陈伟才,以及上海市第六人民医院的张宜男副研究员、华东师范大学的徐凌燕研究员为本研究的主要完成者。公司赵玉政教授、杨弋教授和上海市第四人民医院的王从容主任为通讯作者,公司为本文的第一通讯单位。这项工作得到哈佛大学医学院Joseph Loscalzo教授、上海市第六人民医院贾伟平院士和贾伟教授、华东师范大学马欣然研究员、暨南大学鞠振宇教授、suncitygroup太阳集团朱麟勇教授、清华大学周海梦教授的大力支持与帮助。研究工作得到国家重点研发计划、国家自然科学基金、上海市细胞代谢光遗传学技术前沿科学研究基地、中国医学科学院医学与健康科技创新工程、上海市科委等科研项目资助。
原文链接:https://www.cell.com/cell-metabolism/fulltext/S1550-4131(22)00453-3